简体
繁体
一网
搜
热门搜索:
首 页
首 页
资讯中心
政府领导
政府信息公开
政务服务
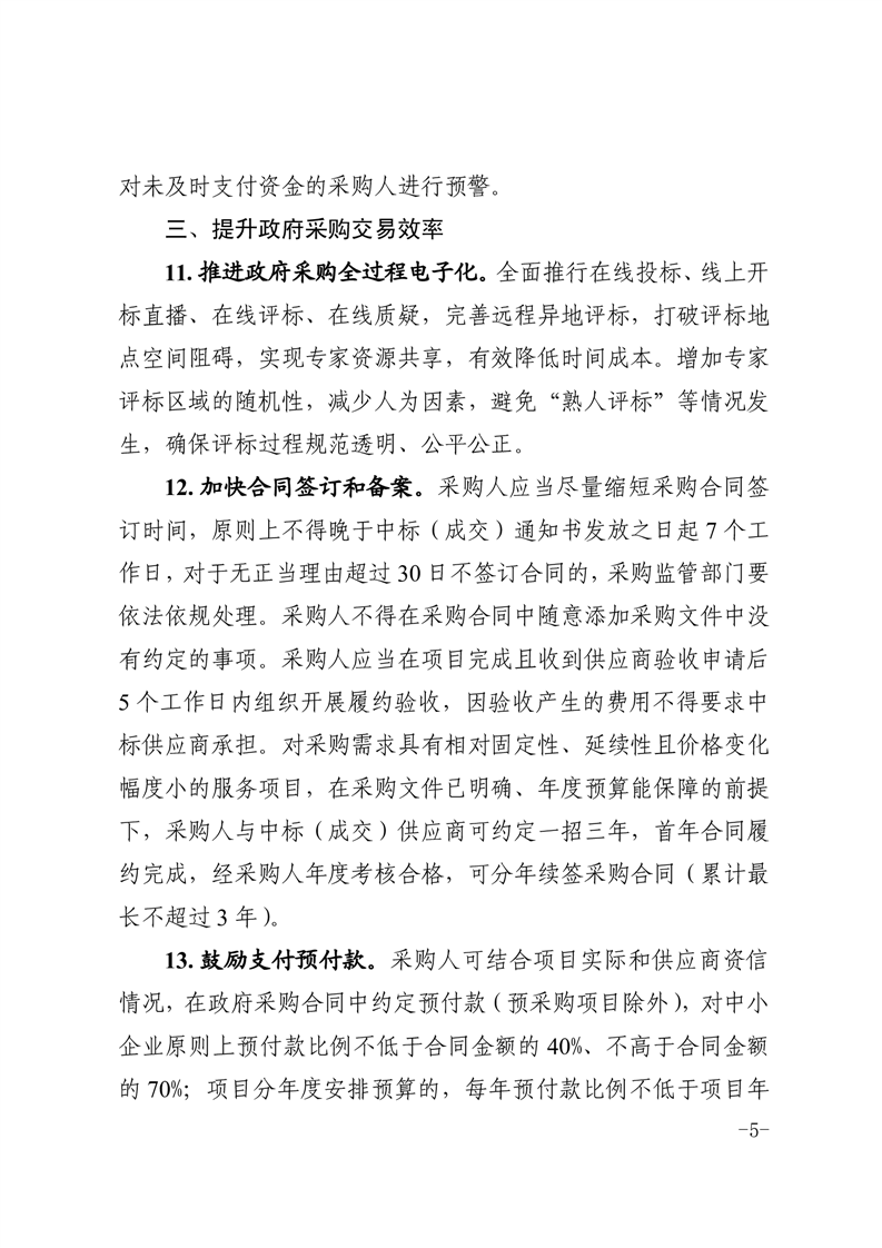
互动交流
解读回应
魅力徽州
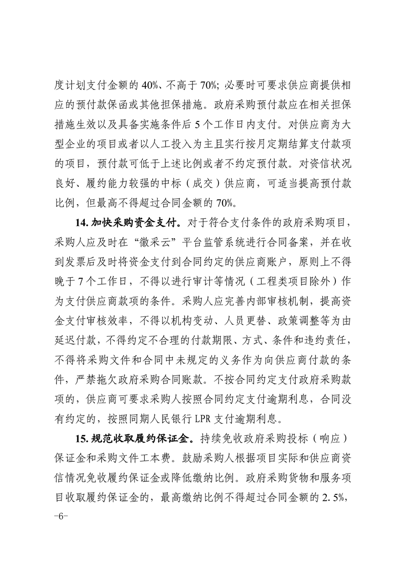
数据发布
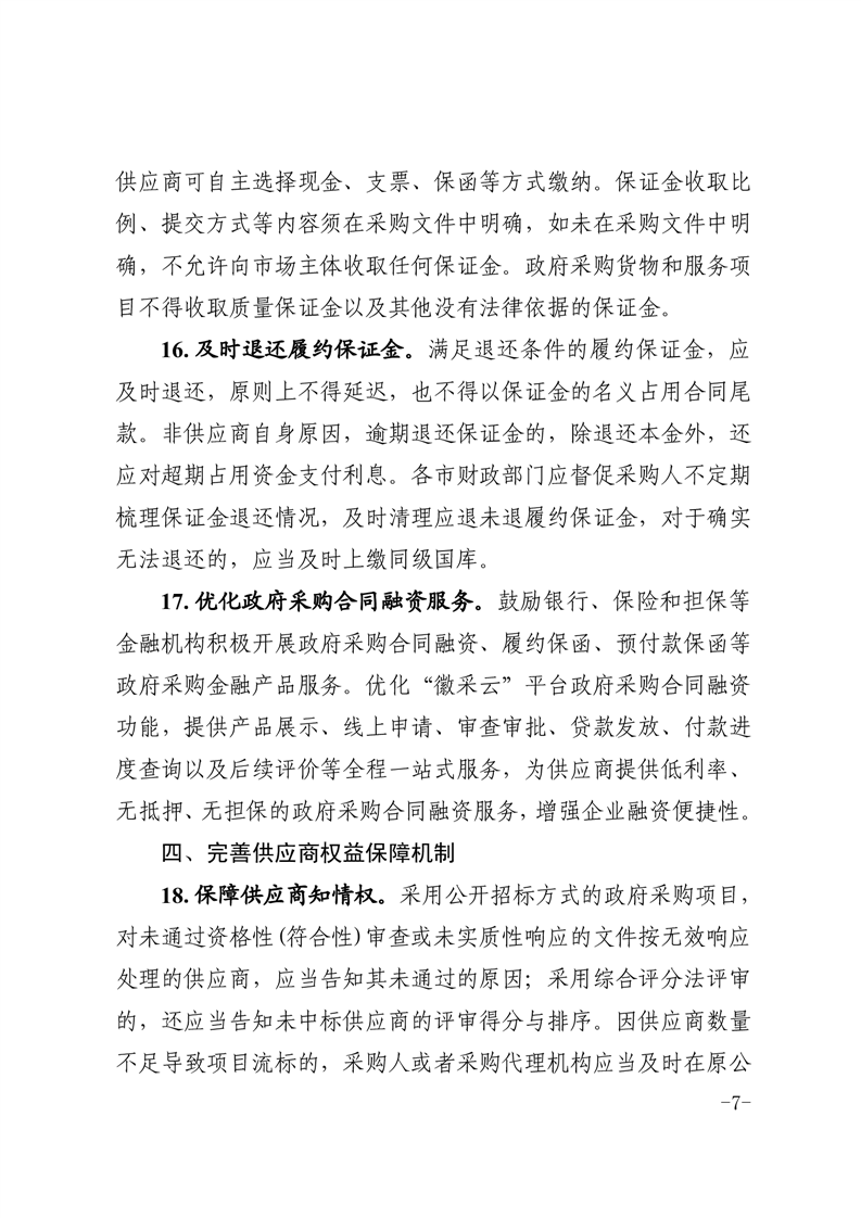
政务新媒体
当前位置:
首页
> 政府信息公开 > 徽州区政府办
>
公共资源配置
>
政府采购
>
采购政策
索
引
号:
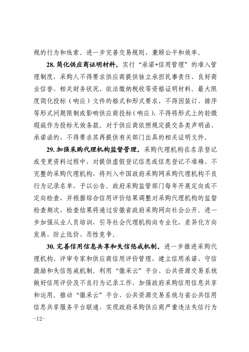
003147534/202401-00089
信息分类:
采购政策
主题分类:
政务公开、政府信息公开
发文日期:
发布机构:
徽州区政府办
发布日期:
2024-01-10
生效日期:
有效
废止日期:
发布文号:
皖财购【2023】615号
关
键
词:
内容概述:
有
效
性:
有效
安徽省财政厅关于进一步贯彻落实优化政府采购营商环境有关规定的通知
作者:徽州区发改委
发布时间:2024-01-10 08:28
信息来源:徽州区发展和改革委员会
阅读次数:
次
字号:
大
中
小
文本下载
我要纠错
打印
收藏
扫一扫在手机打开当前页
智能问答
电子政务
平台
政务微信
政务微博
分享