简体
繁体
一网
搜
热门搜索:
首 页
首 页
资讯中心
政府领导
政府信息公开
政务服务
互动交流
解读回应
魅力徽州
数据发布
政务新媒体
当前位置:
首页
> 政府信息公开 > 徽州区政府办
>
重大建设项目批准和实施
>
项目全生命周期公开
>
2022年
>
徽州区岩寺镇周塘至小岩公路工程(循环园物流通道项目)
>
批准结果
索
引
号:
003147534/202407-00062
信息分类:
批准结果
主题分类:
其他
发文日期:
发布机构:
徽州区政府办
发布日期:
2024-07-03
生效日期:
有效
废止日期:
发布文号:
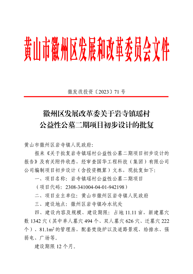
徽发改投资〔2023〕71 号
关
键
词:
内容概述:
有
效
性:
有效
徽州区发展改革委关于岩寺镇瑶村公益性公墓二期项目初步设计的批复
作者:岩寺镇政府
发布时间:2024-07-03 19:15
信息来源:岩寺镇人民政府
阅读次数:
次
字号:
大
中
小
文本下载
我要纠错
打印
收藏
扫一扫在手机打开当前页
智能问答
电子政务
平台
政务微信
政务微博
分享