简体
繁体
一网
搜
热门搜索:
首 页
首 页
资讯中心
政府领导
政府信息公开
政务服务
互动交流
解读回应
魅力徽州
数据发布
政务新媒体
当前位置:
首页
> 政府信息公开 > 徽州区政府办
>
三大攻坚战
>
污染防治(生态环境)
>
生态环境质量
索
引
号:
003147534/202601-00032
信息分类:
生态环境质量
主题分类:
城乡建设、环境保护,公民
发文日期:
2026-01-08
发布机构:
徽州区政府办
发布日期:
2026-01-08
生效日期:
有效
废止日期:
发布文号:
无文号
关
键
词:
内容概述:
有
效
性:
有效
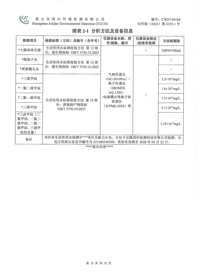
黄山市徽州区2025年第4季度城市供水水质检测报告—出厂水
作者:徽州区住建局
发布时间:2026-01-08 17:00
信息来源:徽州区住房和城乡建设局
阅读次数:
次
字号:
大
中
小
文本下载
我要纠错
打印
收藏
扫一扫在手机打开当前页
智能问答
电子政务
平台
政务微信
政务微博
分享