简体
繁体
一网
搜
热门搜索:
首 页
首 页
资讯中心
政府领导
政府信息公开
政务服务
互动交流
解读回应
魅力徽州
数据发布
政务新媒体
当前位置:
首页
> 政府信息公开 > 徽州区教育局
>
财政资金
>
部门项目
索
引
号:
003147649/202403-00044
信息分类:
部门项目
主题分类:
科技、教育
发文日期:
2024-03-09
发布机构:
徽州区教育局
发布日期:
2024-03-09
生效日期:
有效
废止日期:
发布文号:
无
关
键
词:
内容概述:
有
效
性:
有效
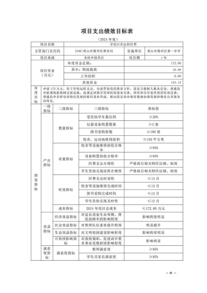
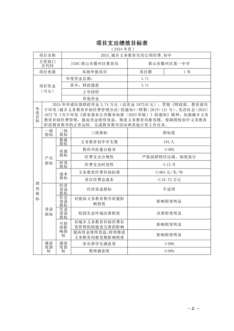
黄山市徽州区第一中学2024年度项目支出绩效目标
作者:徽州区教育局
发布时间:2024-03-09 10:20
信息来源:徽州区教育局
阅读次数:
次
字号:
大
中
小
文本下载
我要纠错
打印
收藏
扫一扫在手机打开当前页
智能问答
电子政务
平台
政务微信
政务微博
分享