长辈版
无障碍
简体
繁体
一网
搜
热门搜索:
首 页
首 页
资讯中心
政府领导
政府信息公开
政务服务
互动交流
解读回应
魅力徽州
数据发布
政务新媒体
当前位置:
首页
> 政府信息公开 > 黄山市自然资源和规划局徽州分局
>
优化营商环境
>
政策法规
>
政策文件
>
部委文件
索
引
号:
003147569/202403-00089
信息分类:
部委文件
主题分类:
综合政务
发文日期:
发布机构:
黄山市自然资源和规划局徽州分局
发布日期:
2024-03-27
生效日期:
有效
废止日期:
发布文号:
20231122
关
键
词:
内容概述:
有
效
性:
有效
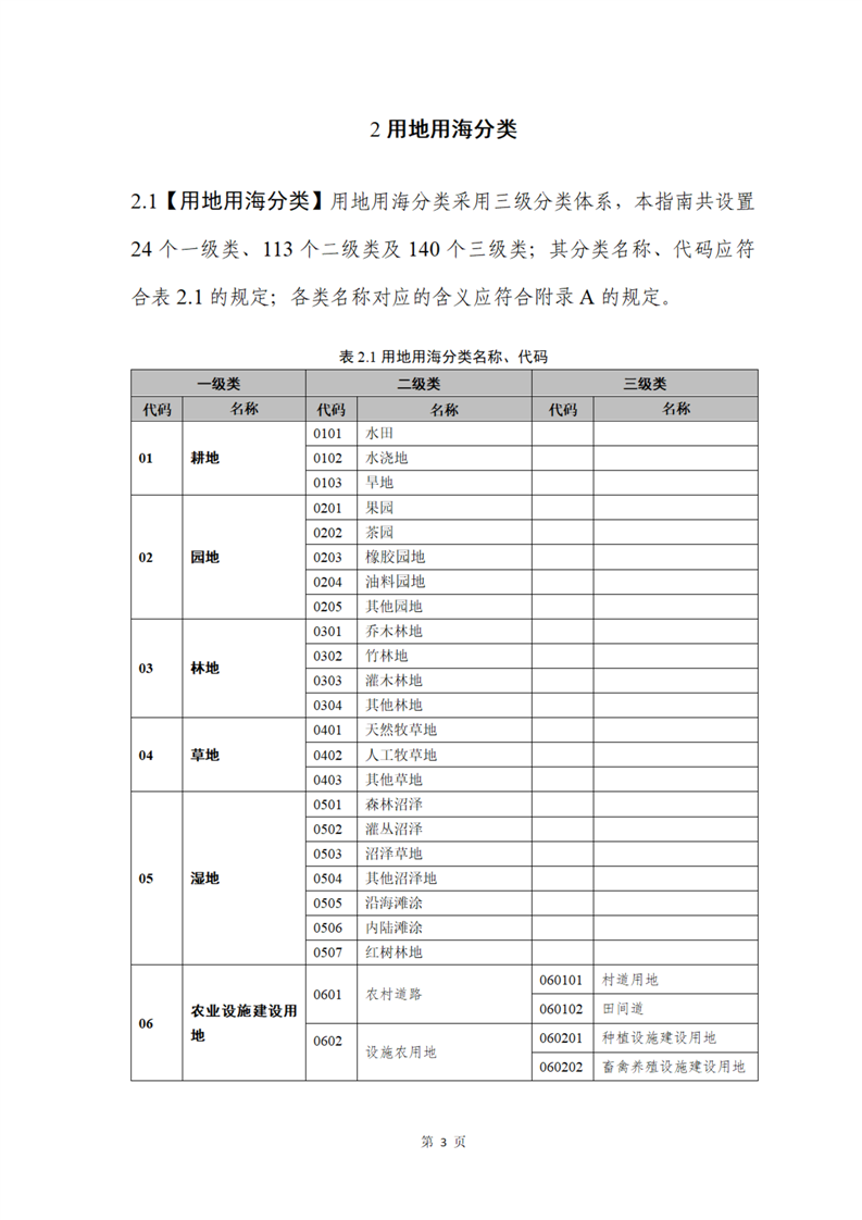
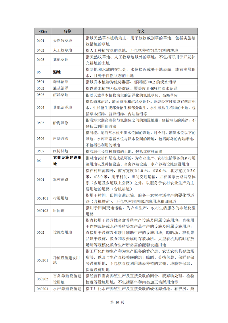
自然资源部关于印发《国土空间调查、规划、用途管制用地用海分类指南》的通知
作者:徽州区自然资源和规划分局
发布时间:2024-03-27 15:51
信息来源:黄山市自然资源和规划局徽州分局
阅读次数:
次
字号:
大
中
小
文本下载
我要纠错
打印
收藏
扫一扫在手机打开当前页
智能问答
电子政务
平台
政务微信
政务微博
分享