简体
繁体
一网
搜
热门搜索:
首 页
首 页
资讯中心
政府领导
政府信息公开
政务服务
互动交流
解读回应
魅力徽州
数据发布
政务新媒体
当前位置:
首页
> 政府信息公开 > 黄山市自然资源和规划局徽州分局
>
优化营商环境
>
数据公开
>
表单下载
索
引
号:
003147569/202403-00268
信息分类:
表单下载
主题分类:
综合政务
发文日期:
发布机构:
黄山市自然资源和规划局徽州分局
发布日期:
2024-03-28
生效日期:
有效
废止日期:
发布文号:
2024032811
关
键
词:
内容概述:
有
效
性:
有效
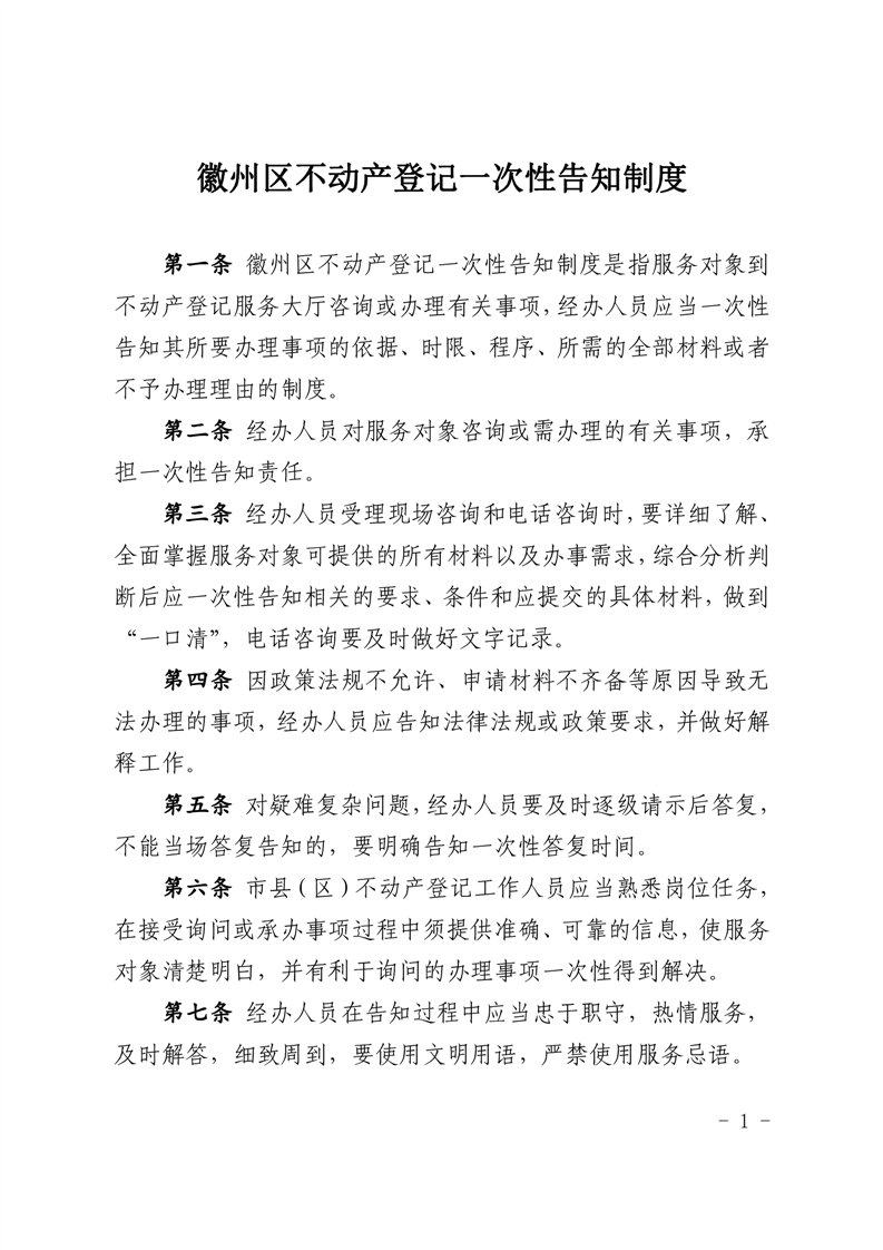
不动产登记一次性告知制度
作者:徽州区自然资源和规划分局
发布时间:2024-03-28 16:53
信息来源:黄山市自然资源和规划局徽州分局
阅读次数:
次
字号:
大
中
小
文本下载
我要纠错
打印
收藏
扫一扫在手机打开当前页
智能问答
电子政务
平台
政务微信
政务微博
分享