号: 11341004MB16164488/202502-00002 信息分类: 本部门预算
主题分类: 综合政务 发文日期: 2025-02-14
发布机构: 徽州区医疗保障局 发布日期: 2025-02-14
生效日期: 有效 废止日期:
发布文号: 词:
内容概述: 性: 有效

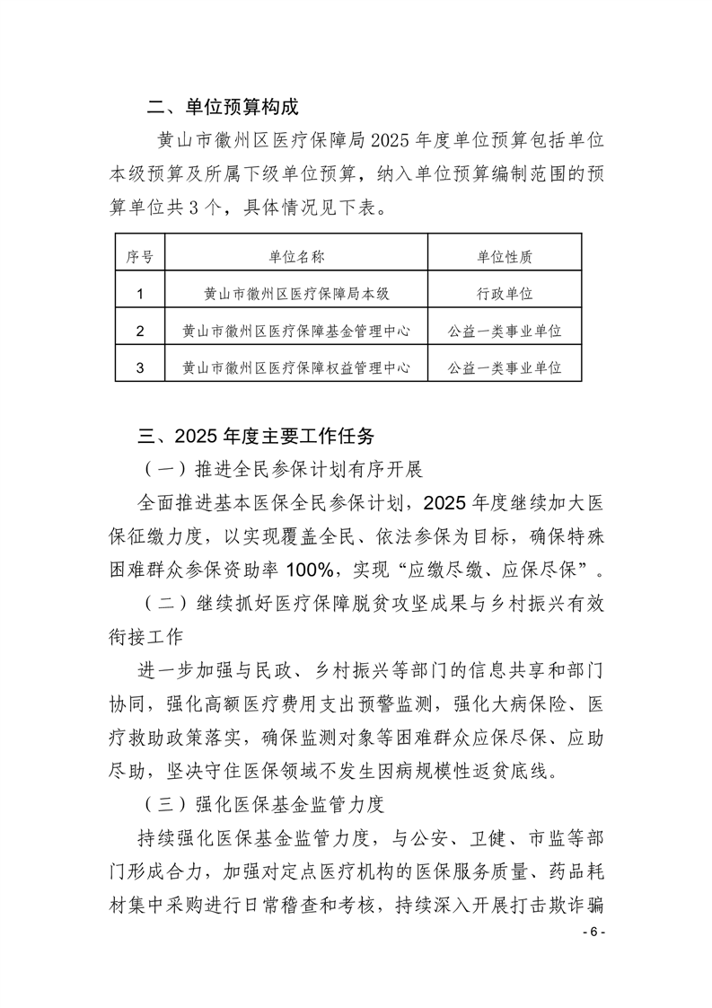
黄山市徽州区医疗保障局2025年单位预算

作者:徽州区医保局 发布时间:2025-02-14 10:45 信息来源:徽州区医疗保障局 阅读次数:

项目支出绩效目标批复表
 (2025年度)                                
项目名称 离休干部医疗费
主管部门及代码 [071]黄山市徽州区医疗保障局 实施单位 黄山市徽州区医疗保障局
项目来源 本级申报项目 项目期 4年
项目资金
(万元)
 年度资金总额:       10.00 
   其中:财政拨款       10.00 
         上年结转       0.00 
         其他资金       0.00 
年度
目标
申请10万元财政直接用于补助我区离休干部医疗费,保障离休干部生活待遇,提高生活质量。



一级
指标
二级指标 三级指标 指标值
产出指标 数量指标 目标任务完成数 1人
质量指标 经费支出合规性 严格执行相关财经法规、制度,支付率100%
补助经费兑现流程合规性 严格执行离休人员医疗补助支付的流程
时效指标 补助经费兑现及时性 ≤12个月
成本指标 2025年项目总成本 ≤100000元
效益指标 经济效益指标 对减轻离休干部经济负担的影响程度 影响程度明显
社会效益指标 对保障离休干部生活待遇,提高生活质量的影响程度 影响程度明显
生态效益指标 生态效益 不适用
可持续影响指标 对更好保障离休人员就医需求,减轻医药费用负担的持续影响程度 建立健全相关制度并予以落实
满意度指标 满意度指标 离休干部满意度 100%
项目支出绩效目标批复表
 (2025年度)                                
项目名称 医保业务工作经费
主管部门及代码 [071]黄山市徽州区医疗保障局 实施单位 黄山市徽州区医疗保障局
项目来源 本级申报项目 项目期 4年
项目资金
(万元)
 年度资金总额:       20.00 
   其中:财政拨款       20.00 
         上年结转       0.00 
         其他资金       0.00 
年度
目标
申请财政资金20万元,用于购买执法装备对定点医疗机构督查及外伤调查、档案整理等开支,保障医保工作正常运行,确保医保基金安全。



一级
指标
二级指标 三级指标 指标值
产出指标 数量指标 聘请法律顾问人数 ≥1人
信息系统维护数 ≥2个
外伤调查次数 ≥5个
档案整理份数 ≥12000份
业务代办数量 ≥7个
质量指标 经费支出合规性 严格执行相关财经法规、制度
督查定点医疗机构程序规范性 严格执行相关财经法规、制度
符合外伤受理条件的受理率 100%
时效指标 经费支出时效性 ≤12个月
医保业务完成及时性 ≤12个月
成本指标 2025年项目开展总成本 ≤200000元
效益指标 经济效益指标 对定点医疗机构规范化建设的影响程度 影响程度明显
社会效益指标 对提高定点医药机构和广大参保群众政策知晓率,强化定点医药机构和参保人员法治意识影响程度 影响程度明显
生态效益指标 生态效益的影响 不适用
可持续影响指标 对创建参保群众满意的定点医疗机构,更好的为参保群众服务的影响程度 影响程度明显
满意度指标 满意度指标 服务对象满意度 ≥95%
项目支出绩效目标批复表
 (2025年度)                                
项目名称 2025_城乡医疗救助
主管部门及代码 [071]黄山市徽州区医疗保障局 实施单位 黄山市徽州区医疗保障局
项目来源 本级申报项目 项目期 99年
项目资金
(万元)
 年度资金总额:       600.00 
   其中:财政拨款       600.00 
         上年结转       0.00 
         其他资金       0.00 
年度
目标
申请财政资金600万元,资助困难群众参保全覆盖,稳定实现农村建档立卡贫困人口全部纳入基本医疗保险、大病保险和医疗救助等制度保障范围。住院救助和门诊救助应就尽救,以保障困难群众基本医疗权益为目标,最大限度减轻困难群众医疗支出负担。



一级
指标
二级指标 三级指标 指标值
产出指标 数量指标 符合医疗救助人数 ≥2596人
质量指标 符合受理条件的受理率 1005
经费支出合规性 严格执行相关财经法规、制度,严格执行相关财经法规、制度,支付率100%100%
时效指标 补助经费兑现及时性 ≤12个月
项目完成时效性 ≤1年
成本指标 2025年项目总成本 ≤6000000元
效益指标 经济效益指标 对减轻困难群众医疗费用负担的影响程度 影响程度明显
社会效益指标 对提升困难群众的生活水平,保障困难群众的生活质量影响程度 影响程度明显
生态效益指标 生态效益的影响 不适用
可持续影响指标 对单位履职、促进事业发展的持续性影响 影响程度明显
对提高困难人群医疗权益保障的影响程度 影响程度明显
满意度指标 满意度指标 公众满意度 ≥90%
服务对象满意度 ≥95%
项目支出绩效目标批复表
 (2025年度)                                
项目名称 基金协审项目
主管部门及代码 [071]黄山市徽州区医疗保障局 实施单位 黄山市徽州区医疗保障局
项目来源 本级申报项目 项目期 4年
项目资金
(万元)
 年度资金总额:       10.00 
   其中:财政拨款       10.00 
         上年结转       0.00 
         其他资金       0.00 
年度
目标
申请财政资金100000.00元,1.开展打击欺诈骗保工作:聘请第三方机构,开展医保大数据核查,重点核查违规收费、过度检查等违规行为,追回违规费用,保护医保基金安全:2.聘请法律顾问、公职律师,用于重大行政案件审核,保障打击欺诈骗保各项工作合法、合规有序开展;3.对医疗保障基金开展第三方审计,确保基金安全。



一级
指标
二级指标 三级指标 指标值
产出指标 数量指标 完成评审项目数量 ≥2个
聘请第三方机构数量 ≥1个
聘请法律顾问、公职律师数量 ≥1个
质量指标 完成基金协审的效率 100%
经费支出合规性 严格执行相关财经法规、制度
时效指标 项目履行期限 ≤60天
经费支出时效性 ≤12个月
成本指标 项目成本 ≤100000元
效益指标 经济效益指标 对减少医疗保险基金损失的影响程度 影响程度明显提高
社会效益指标 对健全基本医疗保险制度体系,完善基本医保筹资机制和待遇保障政策,打击欺诈骗保,维护基金安全的影响程度 影响程度明显提高
生态效益指标 生态效益 不适用
可持续影响指标 更好保障人民群众就医需求、减轻医药费用负担的持续影响程度 影响程度明显提高
满意度指标 满意度指标 服务对象满意度 ≥95%
项目支出绩效目标批复表
 (2025年度)                                
项目名称 二级巡视员医疗费
主管部门及代码 [071]黄山市徽州区医疗保障局 实施单位 黄山市徽州区医疗保障局
项目来源 本级申报项目 项目期 1年
项目资金
(万元)
 年度资金总额:       15.00 
   其中:财政拨款       15.00 
         上年结转       0.00 
         其他资金       0.00 
年度
目标
申请财政资金15万元,保障二巡干部医疗待遇,提高生活质量。



一级
指标
二级指标 三级指标 指标值
产出指标 数量指标 目标任务完成数 ≥2人
质量指标 符合受理条件的线索受理率 100%
经费支出合规性 严格执行相关财经法规、制度
时效指标 经费支出时效性 ≤12个月
成本指标 项目总成本 ≤150000元
效益指标 经济效益指标 对减轻二级巡视员经济负担的改善或影响程度 明显提高
社会效益指标 对保障二级巡视员医疗待遇,提高生活质量程度 明显提高
生态效益指标 生态效益的影响 不适用
可持续影响指标 对更好保障二级巡视员就医需求,减轻医药费用负担的持续影响程度 建立健全相关制度并予以落实
满意度指标 满意度指标 二巡干部满意度 ≥95%