简体
繁体
一网
搜
热门搜索:
首 页
首 页
资讯中心
政府领导
政府信息公开
政务服务
互动交流
解读回应
魅力徽州
数据发布
政务新媒体
当前位置:
首页
> 政府信息公开 > 岩寺镇人民政府
>
财政资金
>
“三公”经费情况
索
引
号:
003147825/202409-00023
信息分类:
“三公”经费情况
主题分类:
财政、金融、审计
发文日期:
2024-09-30
发布机构:
岩寺镇人民政府
发布日期:
2024-09-30
生效日期:
有效
废止日期:
发布文号:
无
关
键
词:
内容概述:
有
效
性:
有效
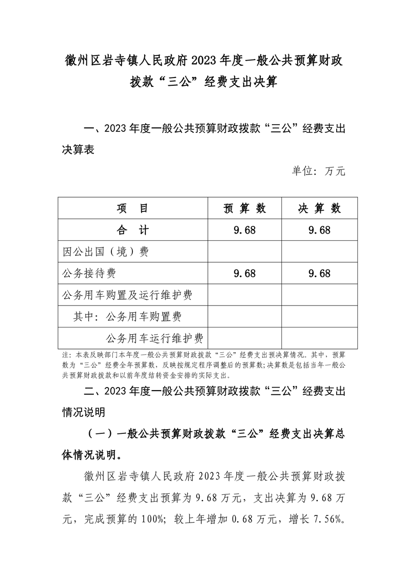
徽州区岩寺镇人民政府2023年度一般公共预算财政拨款“三公”经费支出决算
作者:岩寺镇政府
发布时间:2024-09-30 09:53
信息来源:岩寺镇人民政府
阅读次数:
次
字号:
大
中
小
文本下载
我要纠错
打印
收藏
附件2:徽州区岩寺镇人民政府2023年度一般公共预算财政拨款“三公”经费支出决算.pdf
扫一扫在手机打开当前页
智能问答
电子政务
平台
政务微信
政务微博
分享