简体
繁体
一网
搜
热门搜索:
首 页
首 页
资讯中心
政府领导
政府信息公开
政务服务
互动交流
解读回应
魅力徽州
数据发布
政务新媒体
当前位置:
首页
> 政府信息公开 > 黄山市徽州区委办公室
>
部门预决算
>
部门决算情况
索
引
号:
/202309-00002
信息分类:
部门决算情况
主题分类:
财政、金融、审计
发文日期:
2023-09-20
发布机构:
黄山市徽州区委办公室
发布日期:
2023-09-20
生效日期:
有效
废止日期:
发布文号:
无
关
键
词:
内容概述:
有
效
性:
有效
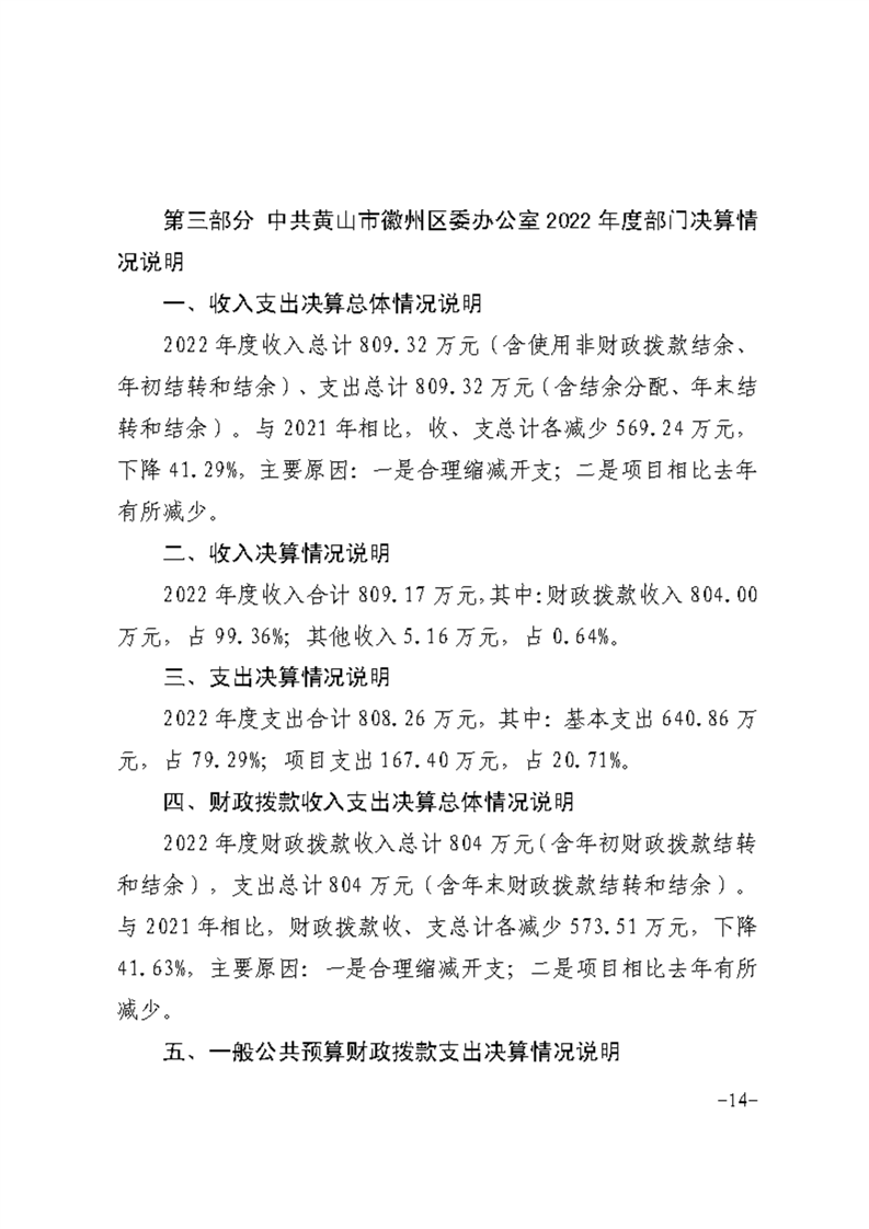
中共黄山市徽州区委办公室2022年度部门决算
作者:区委办
发布时间:2023-09-20 09:14
信息来源:黄山市徽州区委办公室
阅读次数:
次
字号:
大
中
小
文本下载
我要纠错
打印
收藏
2022年度项目支出绩效自评表及部门评价报告.pdf
扫一扫在手机打开当前页
智能问答
电子政务
平台
政务微信
政务微博
分享