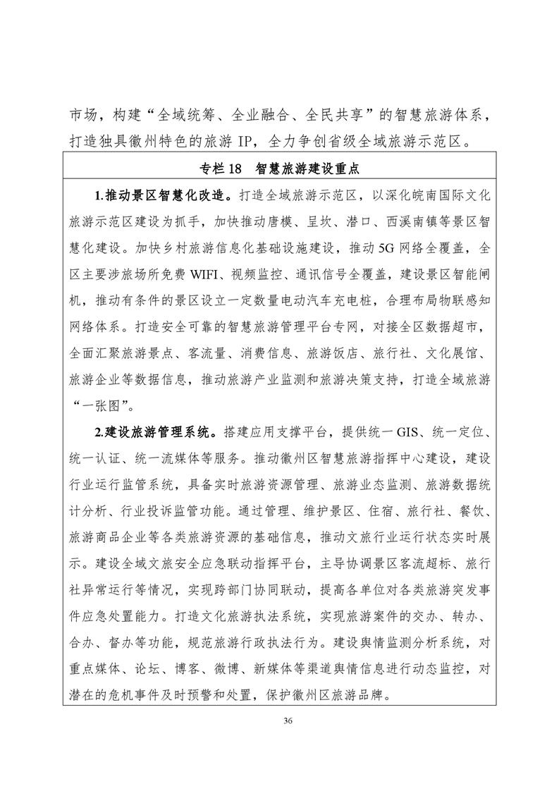
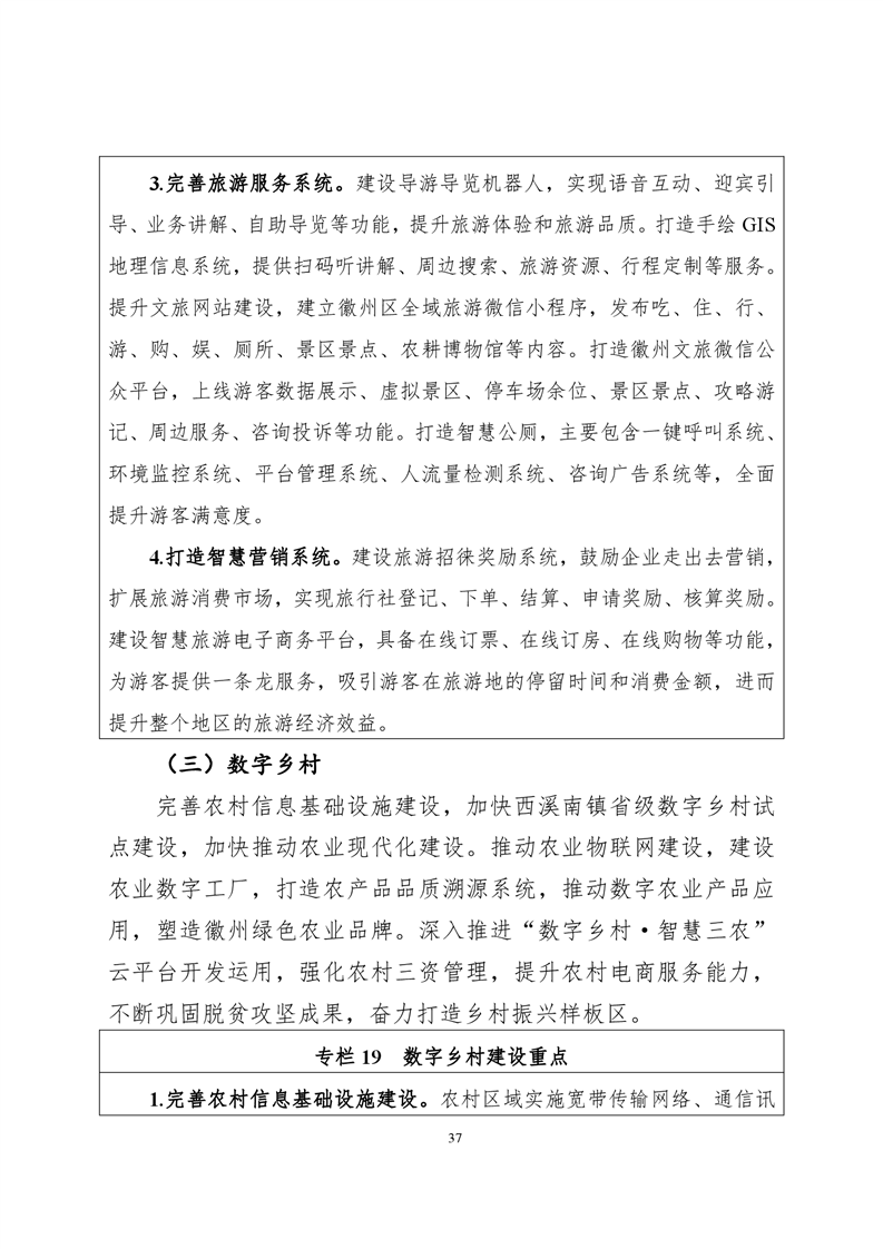
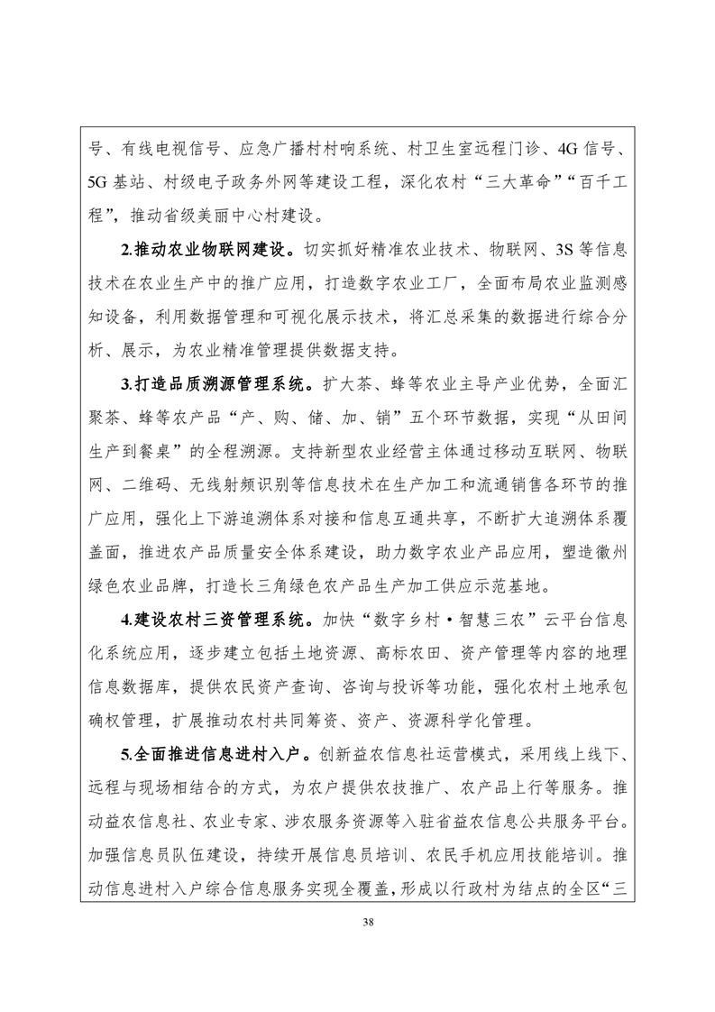
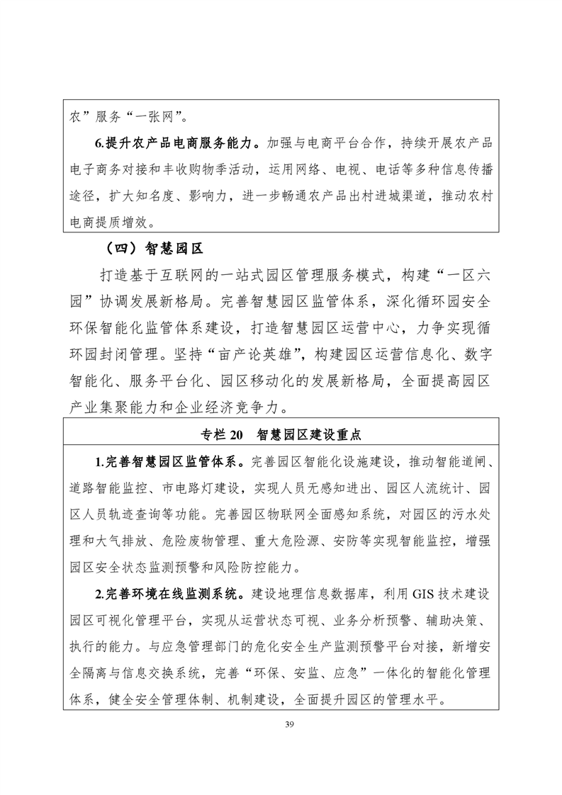
黄山市徽州区人民政府关于印发《“数字徽州”建设总体规划(2021-2025年)》的通知
徽政〔2022〕12号
各乡、镇人民政府,徽州经济开发区管委会,区政府各部门,各直属机构:
《“数字徽州”建设总体规划(2021—2025年)》已经区政府第十七次常务会议研究同意,现印发给你们,请认真抓好落实。
黄山市徽州区人民政府
2022年6月29日






















































黄山市徽州区人民政府关于印发《“数字徽州”建设总体规划(2021—2025年)》的通知.docx
黄山市徽州区人民政府关于印发《“数字徽州”建设总体规划(2021—2025年)》的通知.pdf
皖公网安备 34100402000101号
不良信息举报